两部门:会计师事务所应当建立健全与本所风险状况相适应的反洗钱内部控制制度
2025-05-20

5月20日,财政部、央行发布关于征求《会计师事务所反洗钱工作管理办法(征求意见稿)》。《办法》明确了反洗钱内控制度要求、风险评估、客户尽职调查总体要求、强化客户尽职调查措施、反洗钱特别预防措施、可简化客户尽职调查情形、可疑交易报告义务、资料保存义务等。

其中提出,会计师事务所应当建立健全与本所风险状况相适应的反洗钱内部控制制度,包括洗钱风险评估、客户尽职调查、可疑交易报告、反洗钱特别预防措施、客户身份资料及交易记录保存、反洗钱信息保密、宣传培训、审计和检查等内容。

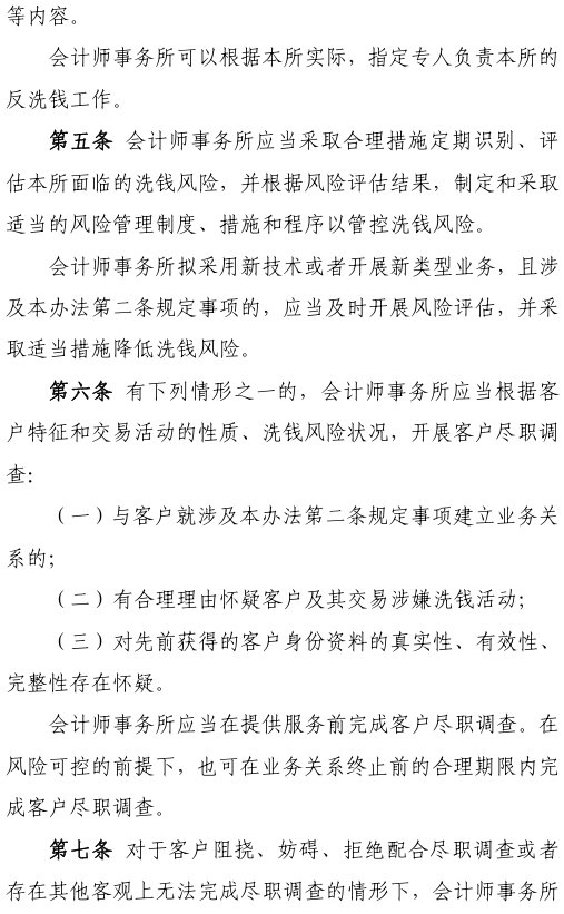
会计师事务所开展客户尽职调查的,可以通过查验自然人客户的身份证件,法人和非法人组织客户的营业执照、许可证件、受益所有人信息等方式,识别、核实客户以及受益所有人的身份,留存以上材料的复印件或者影印件,采取合理措施了解业务事项的目的和性质等相关信息。客户有代理人的,还可以核实代理关系,识别并核实代理人的身份。

原文如下:

image.png

image.png

image.png

image.png

image.png

image.png

image.png

image.png

地址:香港干诺道西118号34楼3403室

版权所有 © 正大期货_正大国际期货有限公司

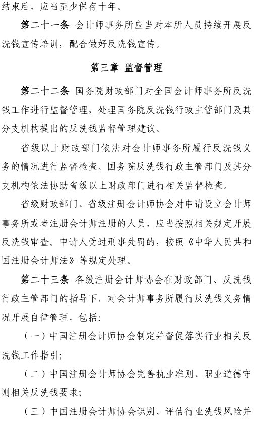
正大期货,正大国际期货,正大国际期货有限公司,香港正大期货